首页 国内 国际 地方 环保 能源 科技 财经 房产 健康 法制 社会 教育 娱乐 文旅 交通 消费 舆情 图片 VR 访谈 专题 非遗
首页
新闻
国内
国际
地方
环保
能源
科技
财经
房产
健康
法制
社会
教育
娱乐
文旅
交通
消费
舆情
图片
要闻
旅游
文化
农业
能源
时尚
环境
VR
访谈
专题
马文化
非遗
人员查询
首页 > 舆情
四川凉山州金阳县境内发生自然灾害 成功搜救79人另有6人正在搜救
嵩县铁馿皮沟二号采区无证违规生产制止无果致冲突政府监管呢?
嵩县铁馿皮沟二号采区无证违规生产制止无果致冲突政府监管呢?
2020-11-20
郑州检出进口冻猪肉外包装标本呈阳性 货物就地封存 无流入市场
郑州检出进口冻猪肉外包装标本呈阳性 货物就地封存 无流入市场
2020-11-14
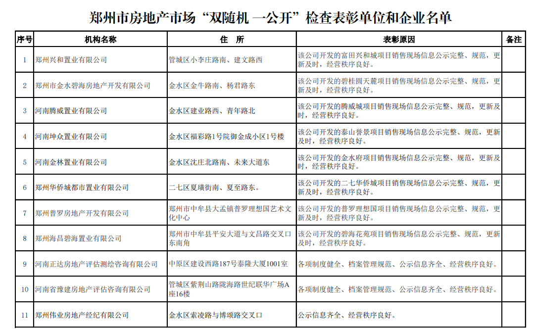
郑州通报房地产市场乱象!“贝壳”平台被点名批评
郑州通报房地产市场乱象!“贝壳”平台被点名批评
2020-11-09
山西临汾:一份荒唐的民事判决牵出一笔奇葩的贷款纠纷
山西临汾:一份荒唐的民事判决牵出一笔奇葩的贷款纠纷
2020-11-09
跨越网络抽奖的消费陷阱
跨越网络抽奖的消费陷阱
2020-11-06
道歉的永辉超市,除了管理还有哪些问题?
道歉的永辉超市,除了管理还有哪些问题?
2020-11-04
中国质量万里行“诚信加油万里行”明察暗访行动再出发
中国质量万里行“诚信加油万里行”明察暗访行动再出发
2020-10-31
副市长酒桌上耍特权,“只有我才能喝茅台”
副市长酒桌上耍特权,“只有我才能喝茅台”
2020-10-29
<
1 2 ... 564 565 566 567 568 569 570 ... 585 586
>
中国农大聘任38位“小精尖”领域首席专家 频繁染发,小心伤肾 专家建议一年最好不超过4次 网络平台经营者应明示平台内公平竞争规则 生活圈成为“幸福圈” 从“精准预警”到“叫应直达” 云南织密防台风“立体网” 我国科研人员破解全固态金属锂电池界面接触难题 24.32亿人次 “双节”消费热背后的微观密码 三维度解析上市公司“量”“质”齐升
热门新闻
政策与市场共振:中证A500指数引领A股新趋势
2025-01-07
诺如病毒感染进入高发期 专家给出这些防治建议
2023-10-30
走进成都互联网法庭 感受“互联网+司法”的新样本
2023-10-13
广东省深圳市南山区法院公开宣判一起拐骗儿童案
2023-10-13
充分发挥教育数字化的重要突破口作用
2023-10-13
人报融媒版权所有,未经书面授权禁止使用
友情链接
中国政府网 新华网 人民网 光明网 法制网
中国能源网 中国经济网 中国新闻网 更多+
联系我们   关于我们
电话:010-53651799
爆料:rmrbzbsgsg@163.com
地址:北京市朝阳区金台西路2号院
邮编:100733
人员查询
Copyright 2009-2020 by www.marketdaily.com.cn. all rights reserved 网络文化增值信息服务许可编号:文信京[2009]091282号 ICP备案号:京ICP备2024046795号 | 京公安备案号11010502054782号
登记号:京作登字-2021-F-00039476 | 许可证编号:(京)字第20684号