工程建设领域猫腻多多,“萝卜”招标之事时有发生。近日,南昌大学附属医院九龙分院中标结果遭社会质疑。
2023年8月18日,南昌大学附属医院九龙分院等建设项目在江西省公共资源交易中心开标,第一中标候选人为山西建筑工程集团有限公司,第二中标候选人为中国建筑第五工程有限公司,委托的招标单位为江西省机电招标有限公司。
根据招标文件第二页“第3条投标人资格要求3.4中第②点:“投标业绩中标公示须能在省级(含副省级城市) 及以上建设行政主管部门网站或省级(含副省级城市) 及以上招标投标监督部门网站,或省级(含副省级城市),及以上公共资源交易网站上查询,且结果可复位到网站首页,否则业绩不予认可;”另外,第五页特别说明中第5条、现场公示表要求的第5点:现场公示出现以下情形的,评标委员会对审查业绩不予认可:“①规定应在现场公示而未在现场公示或未按现场公示表规定格式填写的;②按本现场公示表“中标公示网址”无法打开的;③中标公示结果不是第一中标候选人的;④投标业绩中标公示不能在省级(含副省级城市) 及以上建设行政主管部门网站或省级(含副省级城市) 及以上招标投标监督部门网站或省级(含副省级城市)及以上公共资源交易网站上查询,且结果不可复位到网站首页的。⑤投标文件中的“现场公示表”、U盘的“现场公示表”及单独提交的纸质“现场公示表”内容不一致的。”根据招投标要求,上述两家单位候选人资格均不应认可。

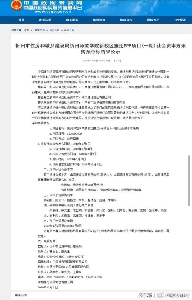
1、该中标第一标候选人山西建筑工程集团有限公司使用的项目经理为景某(注册证书号:晋1142017201708060),提供的企业资格业绩为“忻州师范学院新校区搬迁ppp项目(一期)”,明显不符合资格要求;其次,该公司所提供的企业资格业绩,网络查询网站为:中国政府采购网、中国政府购买服务信息平台,不属于资格文件中要求的省级(含副省级城市) ……及以上公共资源交易网站;而且经查询,山西建筑工程集团有限公司企业类似资格业绩的省级及以上建设行政主管部门查询网站亦未体现中标公示网址相关信息,因此,山西建筑工程集团有限公司的类似企业资格业绩应不予认可。



2、第二中标候选人中国建筑第五工程局有限公司使用的项目经理为游杰勇(注册证书号:湘1432006200803531),提供的项目经理类似工程业绩为“郑州大学第一附属医院郑东新区医院建安及基础设施工程总承包(Ⅱ标段)”,明显不符合招标文件中的第5条。

那么,问题多多的两家公司因何能中为第一、第二候选人,其中有无猫腻,恐怕还期待有关部门释疑。
