一到春天,各种呼吸道疾病都来了,有些人是支气管炎复发,有些人是感染了流感,但这些疾病都有一个明显的症状:咳嗽咳痰。一时之间,大家都在纷纷寻找止咳良方。中医对咳嗽的认识历史悠久,在咳嗽治疗上积累了丰富的经验,大家不妨参考参考。
中医药在咳嗽、咳痰治疗方面具有疗效确切、不易产生耐药性、安全性高等特色优势,通过多环节、多靶点的复方发挥化痰止咳的效应。比如东汉张仲景的医学名著《伤寒论》中的“麻杏石甘汤”,为常用解表剂,主治外感风邪,邪热壅肺。另外,明代医药学家叶文龄所著《医学统旨》中的清金化痰汤也是清热化痰、肃肺止咳的名方,对于咳嗽痰黄或白黏稠、痰咳难出等都有明显的缓解效果。
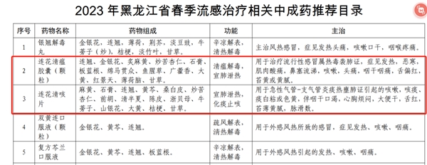
以中医络病理论为指导、在以上两剂名方基础上创新化裁而成的连花清咳片,是治疗咳嗽咳痰的专用药物,具有宣肺泄热、化痰止咳的功效,能对症治疗流感、支气管炎、新冠感染等多种疾病引发的咳嗽咳痰问题。
其组方中半夏、浙贝母、前胡、陈皮化痰顺气,桑白皮、黄芩、生石膏清肺泻热,辅以大黄通腑泄肺;山银花、连翘、牛蒡子辛凉清解,透热达表;麻黄、炒苦杏仁、桔梗宣畅肺气。全方顺应肺之生理特性,以宣肺驱邪为主,清泄肺热,化痰顺气,兼顾肺之清润肃降之性,从而使热祛痰消,肺之宣发速降各复其职,咳嗽、咳痰、发热等诸症皆消。
在近年爆发的流感、新冠疫情中,连花清咳片都发挥了重要作用,其化痰止咳的效果得到了临床实证。文献《连花清咳片治疗急性气管-支气管炎的随机双盲、安慰剂对照、多中心临床研究》显示:相比对照组,连花清咳片可将咳嗽症状消失率提高40.6个百分点。另一则刊登在国际学术期刊《循证补充和替代医学》上的研究数据显示,连花清咳片针对新冠病毒感染患者,咳嗽、咳痰的临床缓解率分别提高14个百分点和18个百分点,并可将咳嗽咳痰的缓解时间缩短3天。
研究者还指出,连花清咳片临床用药安全性高,未出现与该药相关的不良反应。

目前,该药已纳入到北京、河北、陕西、四川、湖南、黑龙江、福建等十余省市发布的2023流感中药防治方案中,其主要作用在于“宣肺泄热、止咳化痰”,起效快安全性高无副作用,可以帮助患者减少痰液生成、降低痰液粘度、促进痰液排出,改善咳嗽、咳痰症状。
