记者17日从中国农业大学动物科学技术学院获悉,该院方美英教授团队在国际期刊《自然·遗传》发表的最新成果,发布了全球首个公猪T2T(端粒到端粒)完整基因组(T2T-pig1.0)。该研究以中国五指山小型猪为模型,首次完成了公猪端粒到端粒无间隙基因组组装,其中包含完整的Y染色体和着丝粒区域。

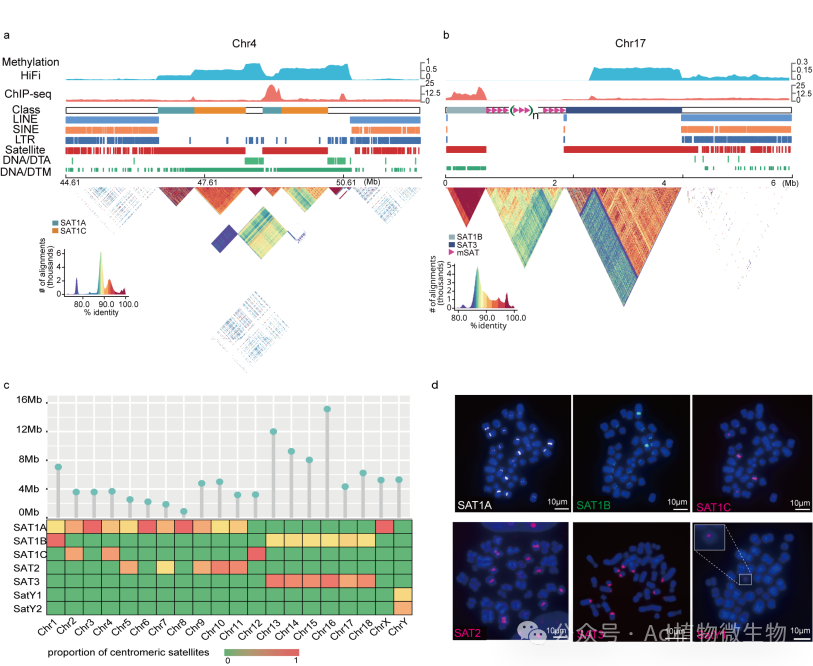
家猪自约一万年前被驯化以来,已成为全球重要的农用动物和生物医学研究模式动物。然而受测序技术限制,目前猪参考基因组在重复序列富集区域仍存在数百个缺口尚未解析,如着丝粒和Y染色体异染色质区。此外,由于缺乏高质量、完整的家猪基因组资源,其基因组进化机制及决定其独特性状的关键突变仍缺乏重要基因组资源支撑。
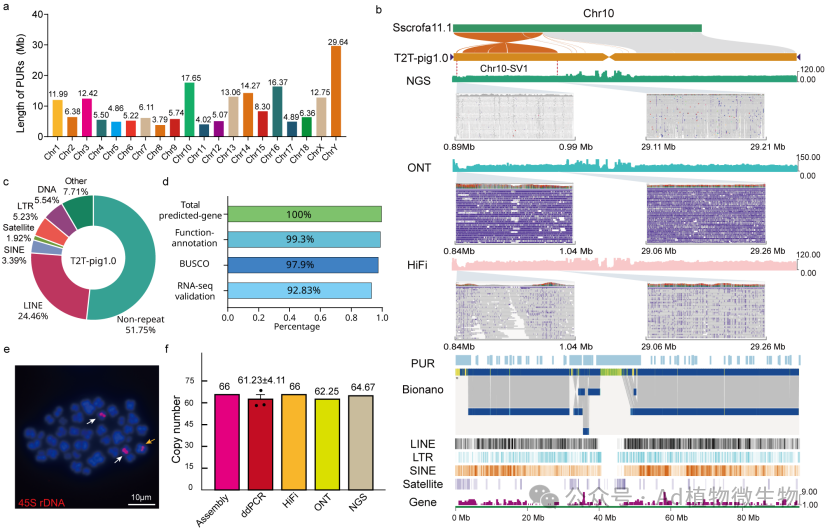
论文共同通讯作者方美英告诉科技日报记者,本研究构建了一个26.3亿个碱基对,质量值达到51.41的无缺口T2T基因组,包括首次组装的完整无缺口Y染色体基因组。与现有参考基因组相比,该基因组新增解析区域1亿9442万个碱基对,其中包含1189个基因。基于该基因组分析,本研究发现了亚洲猪基因组的三种主要祖源成分,以及东北亚猪种存在欧洲猪遗传成分,更加精准地揭示了家猪群体的遗传结构及亚洲猪群间的基因渗入关系。

“此外,本研究还发现了五指山猪基因组中存在可能与其小体型性状相关的133个新基因受到强烈选择,并首次解析了多肽N-乙酰氨基半乳糖转移酶13基因调控体型性状的机制,为小体型猪培育提供了基因素材。”方美英说。
据悉,该研究为猪基因组研究提供了关键基础数据。该研究成果对猪品种改良具有重要指导价值,同时拓展了猪作为生物医学模式动物的应用前景。
(中国农业大学动物科学技术学院供图)
