尼古丁是烟草属植物合成的含量最丰富的生物碱,本是抵御植食性昆虫的有力“化学武器”。然而植株的生长素,竟能强烈抑制尼古丁生物合成。其中的潜在机制一直成谜。记者1月2日从中国科学院昆明植物研究所获悉,该所研究团队近期以渐狭叶烟草为研究对象,揭开了这一分子调控机制的神秘谜题。相关成果在线发表在国际期刊《植物生物技术杂志》上。

渐狭叶烟草标本。图源:中国科学院植物研究所标本馆
时间回溯到1989年,美国化学生态学家艾拉·鲍德温首次发现,生长素的机制会抑制抗虫生物碱尼古丁的累积。后续研究证实,生长素能抑制尼古丁合成相关基因的表达,而烟草打顶后烟碱含量升高的农艺现象,也被认为与生长素的“去抑制”有关。但生长素究竟通过何种路径发挥作用,一直是未解之谜。
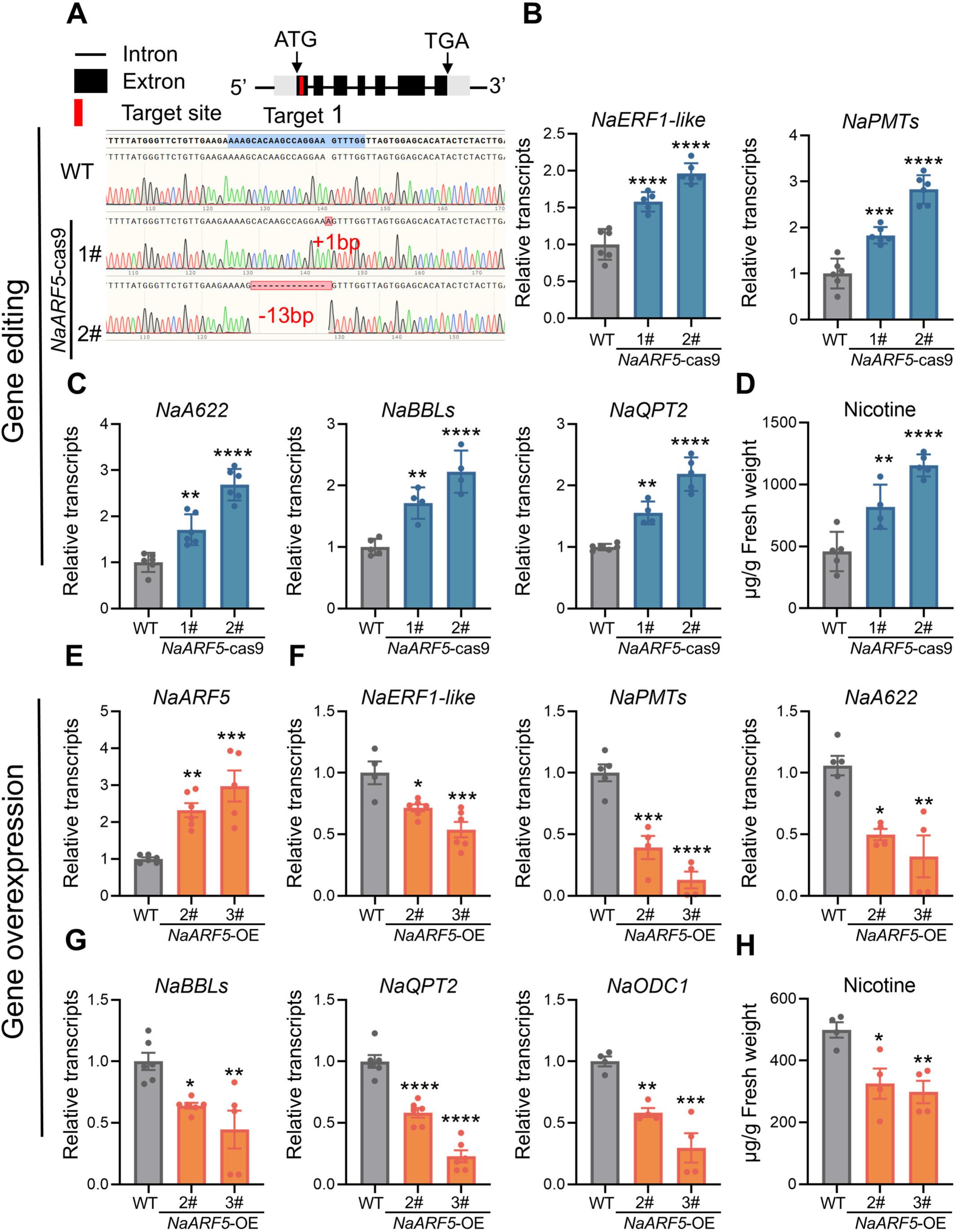
针对这一谜题,昆明植物研究所植物次生代谢分子调控研究团队从野生二倍体烟草—渐狭叶烟草着手,系统研究了生长素抑制尼古丁的分子机制,找到了关键突破口——转录因子NaERF1-like。实验显示,这个“关键开关”直接绑定尼古丁合成关键酶基因的启动子,能显著激活其表达:敲除它,尼古丁含量会减少;过量表达它,尼古丁含量则大幅增加。
有趣的是,生长素会强烈抑制该转录因子的表达。顺着这一线索,团队通过酵母双杂筛库技术,捕获到了另一个核心角色——生长素反应因子NaARF5。它就像一个“双面抑制剂”,一方面受生长素诱导会抑制该转录因子的表达,另一方面还会直接与其蛋白结合,削弱对尼古丁合成酶基因的激活能力。

研究示意图。图源:《植物生物技术杂志》(Plant Biotechnology Journal)
敲除NaARF5基因的实验,则更直观地证明了这一点。烟草叶片中尼古丁含量比正常植株增加了1.6—2.5倍;而过量表达生长素反应因子,则会显著降低尼古丁含量。这意味着,它是生长素抑制尼古丁合成的核心介导者。
简单来说,烟草的抗虫防御系统原本由NaERF1-like主导激活,而生长素会“派遣”NaARF5从两个层面削弱这一防御,既不让该转录因子顺利合成,又让已合成的成分难以发挥作用,最终导致尼古丁这一“化学武器”减产,从而削弱抗虫能力。
此项研究不仅揭示了生长素抑制尼古丁合成的分子机制,更为理解植物防御反应的调控网络提供了新视角。未来,这一成果或可为作物抗逆育种提供新的分子靶点,助力培育更具环境适应性的作物品种。
