首页 国内 国际 地方 环保 能源 科技 财经 房产 健康 法制 社会 教育 娱乐 文旅 交通 消费 舆情 图片 VR 访谈 专题 非遗
首页
新闻
国内
国际
地方
环保
能源
科技
财经
房产
健康
法制
社会
教育
娱乐
文旅
交通
消费
舆情
图片
要闻
旅游
文化
农业
能源
时尚
环境
VR
访谈
专题
马文化
非遗
人员查询
首页 > 科技
以赛促研推动AI在新型电力系统应用落地
研究破解种子“睡眠”时长奥秘
2025-12-18
语言如何影响视觉?人脑与AI模型提供了双重证据
2025-12-18
我学者实现宫内活体成像 揭示胚胎小鼠大脑发育
2025-12-17
湖北工业大学:赋权改革促科技成果变“产业金果”
2025-12-17
泡沫和清洗行业面临消耗臭氧层物质淘汰“大限”
2025-12-17
复合菌剂“驯服”番茄皮渣 微贮技术让新疆养殖成本直降三成
2025-12-17
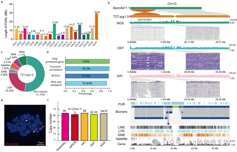
我国科学家成功绘制首个公猪完整基因组图谱
2025-12-17
江苏:科技实力正从“量的积累”迈向“质的飞跃”
2025-12-16
<
1 2 ... 37 38 39 40 41 42 43 ... 703 704
>
找代购买打折火车票不料警察“找上门” 当心电诈洗钱! 从“国际张”到“大张家界” 湖南整合区域资源打造世界级旅游目的地 韦建刚委员:动态优化高校学科专业 以心育人,护航成长:筑牢学生心理健康防线 中疾控发布2026年3月健康防护提示 自然资源部:“十四五”期间完成生态保护修复面积超8200万亩 税收数据显示前两个月我国科技创新保持良好发展势头 报告显示:市场对AI应用、数字营销等人才需求增长
热门新闻
政策与市场共振:中证A500指数引领A股新趋势
2025-01-07
诺如病毒感染进入高发期 专家给出这些防治建议
2023-10-30
走进成都互联网法庭 感受“互联网+司法”的新样本
2023-10-13
广东省深圳市南山区法院公开宣判一起拐骗儿童案
2023-10-13
充分发挥教育数字化的重要突破口作用
2023-10-13
人报融媒版权所有,未经书面授权禁止使用
友情链接
中国政府网 新华网 人民网 光明网 法制网
中国能源网 中国经济网 中国新闻网 更多+
联系我们   关于我们
电话:010-53651799
爆料:rmrbzbsgsg@163.com
地址:北京市朝阳区金台西路2号院
邮编:100733
人员查询
Copyright 2009-2020 by www.marketdaily.com.cn. all rights reserved 网络文化增值信息服务许可编号:文信京[2009]091282号 ICP备案号:京ICP备2024046795号 | 京公安备案号11010502054782号
登记号:京作登字-2021-F-00039476 | 许可证编号:(京)字第20684号